首页
企业介绍
微纳镀膜
锂电实验线
通用仪器
服务支持
新闻中心
英文
返回
企业简介
企业资质
返回
真空镀膜系统
镀膜系统零组件
真空相关耗材
返回
百克级电池实验线
锂/纳电池中试线
返回
实验室常用设备
理化分析类
材料类
环境科学类
机械类
返回
销售平台
售后服务
在线留言
返回
品牌资讯
公司动态
视频中心
首页
企业介绍
企业简介
企业资质
微纳镀膜
真空镀膜系统
镀膜系统零组件
真空相关耗材
锂电实验线
百克级电池实验线
锂/纳电池中试线
通用仪器
实验室常用设备
理化分析类
材料类
环境科学类
机械类
服务支持
销售平台
售后服务
在线留言
新闻中心
品牌资讯
公司动态
视频中心
英文
品牌资讯
公司动态
视频中心
四强联手研发固态电池:2030 年实现 800 公里续航目标
了解更多
薄膜沉积设备的工艺流程(三)
蒸发沉积设备工艺流程蒸发沉积设备的工艺流程基于物质的气化与冷凝原理。设备运行之初,需将蒸发腔室抽至高真空状态,以减少空气分子对沉积过程的干扰,通常真空度需达到 10⁻³ - 10⁻⁶Pa···...
薄膜沉积设备的工艺流程(四)
电化学沉积设备工艺流程电化学沉积设备利用电化学原理实现薄膜的沉积。设备运行前,先构建一个电化学池,其中包含电解液、阳极、阴极(即待沉积薄膜的基片)以及电源。电解液中含有目标薄膜···...
原子层沉积系统介绍
原子层沉积系统主要由反应室、前驱体输送系统、气体控制系统和真空系统等部分构成。反应室是核心反应区域,需营造均匀的温度和压力环境,常见的有冷壁与热壁两种设计,分别通过冷却或加热反···...
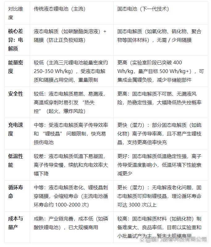
固态电池和锂电池的区别是什么呢
固态电池是锂电池的一种技术升级方向,核心区别在于电解质形态,并由此引发能量密度、安全性等关键性能的差异。二者的核心区别可通过以下维度对比:#厦门毅睿科技##原子层沉积设备##等离子体···...
共326条 当前40/82页
首页
前一页
···
38
39
40
41
42
···
后一页
尾页
微信客服
全国服务热线
13774692374